Welcome to DreamXLabs

We make your smart product concept a reality.

See Brochure Contact Us
ThingsCore IoT Embedded Linux System-On-Module

Services

We offer End-to-End Hardware Development Services.
From product Concept to Requirements to Production-Ready Hardware.

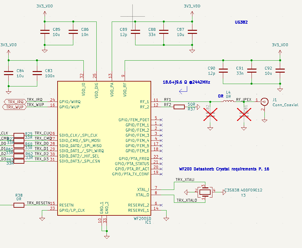
PCB Circuit Design for Hardware
Circuit Design

Board-Level Analog, Digital and Mixed Signal circuit design to meet your application requirements

High-Speed PCB Design
High-Speed PCB Design

Multi-layer PCB design featuring GHz-range Microprocessors, DDR memory and high-speed peripherals like RF tranceivers, eMMC and Ethernet

Low-Power Electronics for Battery powered Applications
Low Power Electronics

Battery-powered and environmental harvesting applications require careful hardware selection and power-mode driven Firmware

Firmware Development for Embedded Systems
Application Firmware Development

Following your application usecases and requirements, we develop your product's firmware using SDKs from STMicroelectonics, Espressif Systems, Nordic Semiconductor or else

Peripheral Driver Development for Hardware
Peripheral Driver Development

Application peripherals like sensors, PMIC and Mixed-Signal ICs require careful study of documentation and Bare-Metal or Linux-Based driver development

Embedded Linux Board Bring-Up
Board Bring up

Using Industry-Known tools like Yocto and Buildroot along with SOC Vendor BSPs to create custom Embedded Linux applications

Production-Ready Electronics design
Production-Ready Electronics

Design for manufacturability and factory assembly by organizing production files and Bill-Of-Materials for seamless production of your product by well-known manufacturers like JLCPCB

Electronics Production Review and Redesign
Project Review and Redesign

Project review and redesign of your existing product to add features or resolve functionality and topological issues

Software Development for Hardware Applications
Software Development for Hardware

Development of example cases of API for hardware communication, for your seamless integration with existing software using well-known frameworks like FastAPI, SpringBoot and Flask

Projects

Sharing our latest projects!

System-On-Module for Embedded Linux Applications
ThingsCore-1-EVAL

Our reference design for the ThingsCore-1 SOM offering rapid integration with RPI-like pinout, customization of the available YOCTO layer-device trees based on your needs and quick programming of SOMs used in your end product

System-On-Module for Embedded Linux Applications
ThingsCore-1 SOM

Our latest Embedded Linux System-On-Module to accelerate complex Designs for demanding Applications

LoraWAN Gateway for IoT Applications
ThingsGate-1

Gateway Motherboard powered by the ThingsCore-1 SOM. Featuring a LTE Modem, a LoraWAN Concentrator, PoE, battery power and solar charging, it is capable of supporting off-grid IoT applications.

LoraWAN End Node for IoT Sensor Applications
LRS Node 1

Battery Powered End-Node featuring a STMicroelectonics MCU with integrated LoraWAN Radio, focusing on low power consumption and Solar Harvesting

Low-Power Smart Temperature Sensor for smart home Applications
S Node 1

Battery and Solar Harvesting Smart Temperature Sensor focusing on low power consumption and high customizability

View More
Mixed-Signal Audio DSP Module for audio signal processing Applications
AudioWayDSP Module

An STM32 MCU along with a high-performace I2S Texas Instruments audio codec used for digital signal processing applications

View More
Class-AB Audio Amplifier Design for High-Power Speakers
BeatNTweet Asma 1

A 50W Audio Amplifier Design with exceptional performance

View More
Class-A Audio Preamplifier with Headphone Output
BeatNTweet Phemeus 1

Class-A audio preamplifier with a headphone output and STM32 MCU for input selection and protections

View More

Activities

We stay up-to-date with the most recent Hardware and Industry Technologies.
Challenging ourselves to give more.

Contact

Interested in discussing your project with us?
Let’s connect!

Contact Us